区和县哪个级别高(县县级市与市辖区比较)
区和县哪个级别高(县县级市与市辖区比较)

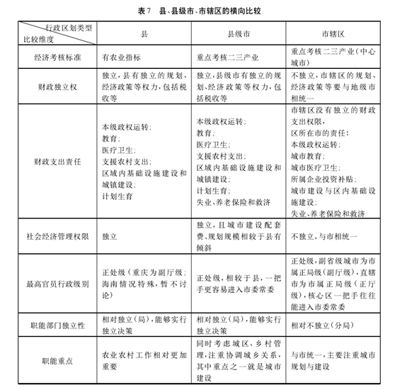
摘自陈科霖中国撤县设区 40 年: 回顾与思考
一是产业结构方面。县、县级市、市辖区的设立标准,涉及到人口职业、产业结构、基础设施建设等城市化水平指标,不同程度的城市化水平也意味着县、县级市、市辖区的职能重点存在差异。县的城市化水平在三者中最低,农业人口占比大,第一产业占比大,职能重点在乡村,经济发展和考核的重点也在第一产业。设立县级市需要县的发展达到一定标准,所以,相较于县,县级市的城市化进程更快,经济发展水平更高,需要同时考虑城区、乡村管理,注重协调城乡关系,同时兼顾三次产业的综合考核,但重点侧重于二三产业。市辖区作为市的一部分,城市化水平最高,职能重点在城市规划建设等方面,经济考核重点基本聚焦于二三产业。
二是财政方面。我国在宪法中明确规定了县级以上地方各级人民政府依照法律规定所拥有的权限,加上目前普遍实行的省直管县财政体制,县财政不经过市而由省直接管理,因此,县与县级市都具有较为独立的财政权。而市辖区作为市的组成部分,区级财政自然也属于市财政的组成部分,所以,市辖区的财政权并不独立。财政方面的差异还体现在不同层级政府财政支出责任不同方面,县级市与县的财政支出责任相似,但县级市比县多了负责社会保险救济方面的内容; 而区相较于县和县级市并没有独立的财政支出权限,但作为市的组成部分,与市一致,支出责任少了农村建设部分,主要集中于城市管理建设方面,这也侧面反映了县、县级市与市辖区之间职能重点和发展方向的差异。
三是管理权限方面。包括社会经济管理权限、土地规划利用、决策权等方面,这是由我国行政区划层级决定的。如《中华人民共和国土地管理法》第三章土地利用总体规划中,就明确指出了下级土地利用总体规划应该根据上一级土地利用总体规划编制,这也就是说地方政府用地必须参照上一级政府作出的规划和标准,包括上一级政府对建设用地、耕地保有量确定的控制指标等。由于省直管县改革的推广,县、县级市大多直接受到省管理控制,而市辖区则顺应市的统一规划,缺少自主发展的权力。
标签:
